Do you want to play a game?
Revamp the layout of the bingo block’s information on the specific game info page, reorganising both the hierarchy and user interaction
How it started ……
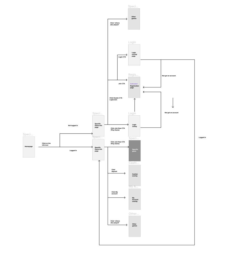
The idea originated from the recognition of the need to improve the user experience for new bingo players accessing game information. Through discussions with team members and stakeholders, it became evident that both new and current players would benefit from a redesigned interface that facilitated easier access to relevant information. Additionally, considering the potential impact across various brands within the company, it was decided to implement the redesigned game info page universally across all platforms.
Role
I was responsible for identifying opportunities, proposing solutions, and driving the project forward.
Mission
Redesign the game info page interface for bingo players to enhance accessibility for both new and existing players. Implement this redesigned game info page across all brands within the company.
Background
During my initial research, I looked into what new customers or players would prefer when they start using our platform, focusing on questions like: “What information do they need to understand online bingo better?” and “Where do they typically look for help with playing or game details?” Additionally, I explored whether customers find support helpful when they’re new to the site and if they would appreciate guidance through coach marking/onboarding.
100 Test participants
All participants have experience with online gambling, and among them, 33% have prior experience with playing bingo, which includes both online and in venue.
Competitor Analysis
Based on the answers of individuals with bingo experience, I conducted a comprehensive competitor analysis and benchmarking study.


Findings
When starting out playing online bingo, customers would have found information about how to play specific games particularly useful, as indicated by 73% of participants. Additionally, 13% of participants expressed interest in learning more about prizes, while another 13% were curious about their chances of winning.
The competitor analysis revealed varying approaches among brands. Some displayed poor examples by providing little to no information on how to play unless users were logged in, lacking FAQs, and requiring users to navigate through multiple pages. Conversely, there were brands that excelled by offering users opportunities to learn how to play through different categories, providing a more user-friendly experience.

UX Audit
By leveraging FullStory, I gained the ability to track session replays and heatmaps, allowing me to observe user interactions and derive valuable insights into the user experience. This included identifying the most clicked item among different game info pages and determining the median viewport height for users upon page load.
I assessed the page’s usability by evaluating factors such as navigation ease, clarity of information, design consistency, and overall user flow. Furthermore, I conducted content analysis to evaluate the quality and relevance of the page’s content, along with a visual design assessment to ensure that layout, typography, colour scheme, and imagery were aesthetically pleasing and contributed to an enhanced user experience.


Design Principle
Hierarchy & Emphasis – Focuses on rearranging content while maintaining existing elements
Prioritise providing users with the information they want to know first
If users wish to learn how to play a specific bingo game, accommodate their request. The sooner users grasp the game mechanics, the less likely they are to become frustrated with perceived time wastage from excessive reading.
Ensure clarity and ease of access
Ever wondered what triggers special bonuses or how to win big prizes? We should list the rules and special bonuses to make them easily accessible.

Design
I used Figma to create wireframes and developed three concepts for discussion with the product manager, technical lead, and stakeholders initially. After selecting two concepts, I refined the designs to pixel perfection by incorporating brand guidelines. Next, I exported the designs into Axure to produce high-fidelity prototypes and conducted usability testing to validate design decisions for stakeholders.


Findings
85% of participants found it easy to locate the requested information for the task. Moreover, 89% of participants stated that the information displayed on the page was sufficient to understand how to play with the specific game shown.
Iterations
We received positive feedback simply by redesigning the page; the information presentation was clearer and easier for participants to interpret. Additionally, we made one iteration to include a popup to provide further explanation upon clicking, based on feedback from test participants as tooltips were deemed insufficient.
The other two iterations included aligning this project with the Global Notification System project, despite user preference for the sticky CTA. Additionally, we opted to switch to components from the consolidation project, enabling seamless accommodation of all game categories and brands without requiring extensive redesign.

I reviewed the final design with business analysts before passing it on to the development team to ensure thorough assessment and alignment with business objectives and requirements. I then delivered a comprehensive handover to the development teams, ensuring they had all necessary resources to implement the designs effectively. Additionally, I provided continuous support to the development process by attending refinement sessions and conducting regular design review checkpoints to ensure adherence to quality standards and specifications.

Learning
I’ve learned invaluable lessons about negotiation and taking initiative in this project. By actively engaging in negotiation processes, I improved my ability to communicate effectively, articulate my needs and concerns, and find mutually beneficial solutions. Additionally, taking initiative has allowed me to drive the project forward, proactively identifying opportunities for improvement, proposing innovative ideas, and taking ownership of tasks. These experiences have not only enhanced my project management skills but also empowered me to become a more proactive and effective team member.

